鼎道网
  • 首页
  • 端游攻略
  • 永劫资讯
  • 手游技巧
  • 永劫科技
  • 每日百科
  1. 首页
  2. 鼎道
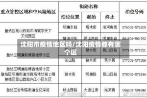
沈阳市疫情地区吗/沈阳疫情都有哪个区

沈阳市疫情地区吗/沈阳疫情都有哪个区

沈阳是否有疫情 疫情突袭,社区工作面临挑战3月初,沈阳出现疫情“倒春寒”,社区防疫压力骤增。作为吉祥社区党委书记,宋杨凭...

  • 永劫科技
  • 2026-02-01
  • 阅读 18
义乌疫情地区图高清版/义乌市的疫情

义乌疫情地区图高清版/义乌市的疫情

“义乌疫情”冲上热搜!发现1例阳性,为物流公司搬运工 〖壹〗、022年4月21日,浙江义乌发现1例新冠病毒阳性感染者,为...

  • 端游攻略
  • 2026-02-01
  • 阅读 26
临武哪个地区有疫情发生(临武有哪些地方)

临武哪个地区有疫情发生(临武有哪些地方)

临武县去衡阳要做核酸检测吗 〖壹〗、要做核酸。衡阳,湖南省地级市。通过查询湖南省疫情防控中心可知,截止2022年9月28...

  • 永劫科技
  • 2026-02-01
  • 阅读 19
怎么向返乡地区报备疫情/返乡怎么向社区报备

怎么向返乡地区报备疫情/返乡怎么向社区报备

外地返乡人员怎么报备 外地返乡人员可通过皖事通APP进行报备,具体操作如下:准备工具:使用iPhone12(IOS11系...

  • 永劫资讯
  • 2026-02-01
  • 阅读 28
疫情第三波高发地区/第三波疫情有什么症状

疫情第三波高发地区/第三波疫情有什么症状

最新重磅欧洲第三波疫情来袭英国或反弹?英国留学会受到影响吗?_百度... 欧洲第三波疫情来袭,英国疫情存在反弹可能,英国...

  • 端游攻略
  • 2026-02-01
  • 阅读 18
洛阳地区疫情怎么样(洛阳市的疫情怎么样)

洛阳地区疫情怎么样(洛阳市的疫情怎么样)

洛阳有几个高风险地区 【法律分析】洛阳嵩县地区近来没有中、高风险区域,都是低风险地区。低风险:无确诊病例或连续14天无新...

  • 永劫科技
  • 2026-02-01
  • 阅读 20
疫情地区机票会涨价吗/疫情机票会降价吗

疫情地区机票会涨价吗/疫情机票会降价吗

韩国因疫情严重,韩国飞往国内机票涨了10倍,此费用调整是否合理?_百度... 〖壹〗、而与此同时,相关部门也给出了回应,...

  • 每日百科
  • 2026-02-01
  • 阅读 19
佛山三水疫情地区(佛山三水疫情地区最新消息)

佛山三水疫情地区(佛山三水疫情地区最新消息)

基肯孔雅热疫情分布 截至2025年10月官方通报,基孔肯雅热在广东省内呈现多点扩散态势,佛山、广州、深圳及潮州等地持续出...

  • 永劫资讯
  • 2026-02-01
  • 阅读 20
北京回广州无疫情地区/北京返回广州

北京回广州无疫情地区/北京返回广州

广州中高风险地区清零 〖壹〗、广州全市中高风险地区已清零,通信大数据行程卡同步“摘星”。以下是具体信息:调整情况:据广州...

  • 手游技巧
  • 2026-02-01
  • 阅读 19
开展农村地区疫情监测(农村地区疫情防控工作督查)

开展农村地区疫情监测(农村地区疫情防控工作督查)

国务院应对新冠肺炎疫情联防联控机制公布核酸检测实施办法 国务院应对新冠肺炎疫情联防联控机制公布的核酸检测实施办法,明确了...

  • 永劫资讯
  • 2026-02-01
  • 阅读 27
  • 首
  • <
  • 376
  • 377
  • 378
  • 379
  • 380
  • 381
  • 382
  • 383
  • 384
  • 385
  • >
  • 尾

最新评论

    随机文章 换一换

    • 【如何给社区报备疫情地区,如何向当地社区报备】
      【如何给社区报备疫情地区,如何向当地社区报备】
      2026-04-01
    • 惠州疫情防控地区名单/惠州疫情防控指挥部最新通告
      惠州疫情防控地区名单/惠州疫情防控指挥部最新通告
      2026-04-03
    • 沿海地区疫情补贴/沿海地区疫情补贴多少
      沿海地区疫情补贴/沿海地区疫情补贴多少
      2026-04-01
    • 杨浦疫情风险地区最新(上海杨浦区新冠风险等级)
      杨浦疫情风险地区最新(上海杨浦区新冠风险等级)
      2026-03-31
    • 浙江镇海疫情在什么地区(镇海疫情通报)
      浙江镇海疫情在什么地区(镇海疫情通报)
      2026-04-01
    我们是一个中立的游戏资讯网站,分享独立的游戏体验和测评,本站禁止发黄赌毒,如发现全部删除,有发现者可向站长举报
    © 鼎道网2026 版权所有 . Powered By Z-BlogPHP . 京ICP备00000000号