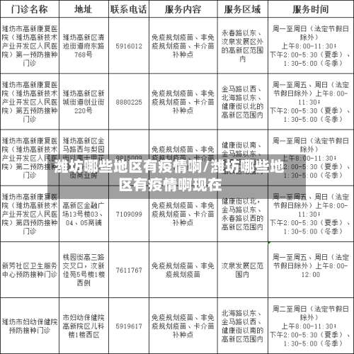
潍坊哪些地区有疫情啊/潍坊哪些地区有疫情啊现在
山东潍坊属于疫情什么风险地区
合理安排出行 。及时关注国内疫情变化和官方疫情动态信息 ,提前通过中国政府网及国务院客户端小程序查询目的地的最新疫情防控政策,主动配合当地疫情防控措施,合理出行。严格限制前往发生本土疫情的中高风险区。

疫情 。截止2022年12月8日 ,潍坊属于高风险地区,因此中通快递发不了潍坊。中通快递因为疫情发不了潍坊。潍坊,古称潍州 、潍县 ,别称鸢都,是山东省地级市,国务院批复确定的山东省半岛城市群的区域中心城市 。

运行。截止到2022年9月21日 ,通过查询相关资料显示,喀左属于我国低风险地区,山东潍坊属于我国低风险地区,两地全域都处于常态化疫情防控状态 ,高铁正常运行,进入高铁站需要出示48小时以内核酸检测证明,佩戴口罩方可进入。

截止于2022年12月7日 ,是的 。经查阅潍坊疫情防控中心可知,潍坊还有新增感染者,疫情较严重 ,因此是高风险地区。潍坊市位于山东半岛西部,气候属暖温带季风型半湿润大陆性气候。
截止2022年11月18日12时,潍坊暂无高中低风险地区 ,全域都是常态化防控区域。低风险区:(一)划分标准 。高风险区所在县(市、区、旗)的其他地区划定为低风险区。(二)防控措施。实行“个人防护,避免聚集 ”等防范措施 。(三)解除标准。所有高风险区解除后,县(市 、区、旗)全域实施常态化防控措施。

潍坊哪个区出现疫情
〖A〗、截止2022年11月28日11时 ,潍坊共有高风险地区98处,低风险地区4处 。奎文区和高新区有出现疫情。
〖B〗 、潍坊市新增33例新冠肺炎本土无症状感染者2022年11月24日,潍坊市新增33例新冠肺炎本土无症状感染者,其中高新区20例、奎文区4例、寒亭区3例 、滨海区2例、潍城区1例、坊子区1例、诸城市1例 、昌邑市1例。
〖C〗、潍坊疫情最新消息 ,2022年3月14日0时至10时,潍坊市报告新增本土无症状感染者5例,其中潍城区4例、高新区1例 。截至2022年3月14日10时 ,全市现有本土确诊病例1例 、本土无症状感染者14例。潍坊没有发布封城通告,网传“潍坊疫情最新消息今天封城了”是谣言,不可信。
〖D〗、潍坊市新增16例新冠肺炎本土无症状感染者2022年11月21日8-24时 ,潍坊市新增16例新冠肺炎本土无症状感染者,其中高新区6例、滨海区4例 、昌乐县3例、临朐县2例、高密市1例 。高新区新增感染者情况:该6人均系隔离管控人员检测中发现。
潍坊哪个区是低风险地区
〖A〗 、潍坊11个区是低风险地区。潍坊市潍城区等11个县(市、区)为低风险地区。潍坊低风险区为:潍城区、寒亭区 、坊子区、奎文区、诸城市、高密市 、临朐县、青州市、寿光市 、安丘市、昌邑市 。潍坊中风险区为:昌乐县。潍坊无县(市、区)处于高风险区。风险等级每周调整一次,发生突发聚集性疫情或不明原因社区传播疫情时随时调整 。
〖B〗 、近来从潍坊返回青岛需要根据社区街道要求进行报备 ,具体说明如下:报备要求:潍坊当前为低风险区,根据防疫政策,低风险地区人员进入青岛需配合社区街道的报备要求。报备后需遵循社区的具体防控安排(如健康监测、核酸检测等)。
〖C〗、潍坊低风险地区有以下几个:奎文区的梨园街道绿城诚园小区2号楼 、潍州路街道水岸华庭9号楼、大虞街道丹桂里小区7号楼、北苑街道同心园小区14号楼 。寒亭区的张氏发展中心仁和盛庭 12 号楼 、开元街道天宏尚文苑 2 号楼、开元街道惠和园 21 号楼、朱里街道前朱里村。疫情期间出行注意防护。
〖D〗、通过查询相关资料显示 ,潍坊有高风险也有低风险 。截止2022年11月25日,山东潍坊的奎文区是高风险地区,其他区域是低风险地区。因此,潍坊有高风险也有低风险。
〖E〗 、山东省潍坊市潍城区于2022年4月2号零点解封 。官方公告为潍城区城关街道颐园小区、北关街道谷德锦商场 ,由中风险地区降为低风险地区。解除城关街道颐园小区、北关街道万家福超市,封控区管控措施。解除北到玄武街 、西到长松路、南到胜利街、东到白浪河的管控区管控措施。潍城一般指潍城区 。
潍坊有疫情吗?
潍坊疫情最新消息,2022年3月14日0时至10时 ,潍坊市报告新增本土无症状感染者5例,其中潍城区4例 、高新区1例。截至2022年3月14日10时,全市现有本土确诊病例1例、本土无症状感染者14例。潍坊没有发布封城通告 ,网传“潍坊疫情最新消息今天封城了”是谣言,不可信 。
没有。潍坊在八月初的疫情时,进行暂时的封城 ,为期14天,在14天后就解封了,现在是低风险区 ,不需要封城。潍坊,古称潍州、潍县,是山东省下辖地级市,位于山东半岛西部 ,居半岛城市群中心位置,东与青岛 、烟台两市连接,西邻淄博、东营两市 ,南连临沂、日照两市,北濒渤海莱州湾 。
山东省内青岛市 、泰安市和东营市近来没有报告疫情。 根据2023前的最新疫情防控数据,山东省的济南、淄博、枣庄、烟台 、潍坊、济宁、威海 、日照、临沂、德州 、聊城、滨州、菏泽等市均无疫情报告。 山东省位于中国华东地区 ,东临黄海,简称“鲁 ”,省会是济南 。
截止2022年12月27日 ,山东陆运枢纽(潍坊)疫情没有封。根据山东疫情防控办公告2022年12月6日,全面解封,物流复工 ,因此山东陆运枢纽(潍坊)疫情没有封。山东省,简称鲁,别名齐鲁 、东鲁、海右、海岱,省会济南 ,是中国华东地区的一个沿海省份 。
发表评论