山东的疫情风险地区(山东疫情风险地区分类表)
山东中风险地区有哪些
截至2022年3月3日17:50,山东中风险地区为青岛市黄岛区九龙江路53号甘水湾小区 ,暂无高风险地区。

截至2022年3月3日17:30,山东中风险地区为青岛市黄岛区九龙江路53号甘水湾小区 。

自然灾害风险:从自然灾害的角度来看,山东某些地区,如济南市南部、淄博市中部 、烟台市北部、泰安市北部等地 ,在特定气候条件下(如降雨较多时),可能会面临地质灾害的威胁。这些地区由于地质构造和降雨等因素,存在发生滑坡、泥石流等地质灾害的可能性。
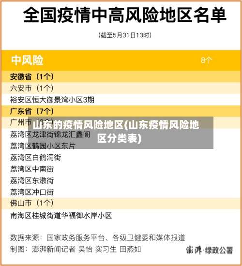
截止2021年8月13日山东一共有三个中高风险地区如下:中高风险地区判断标准 是地域 ,以街道、乡镇为基本单位。是时间,最长潜伏期14天为一个单位 。是疫情,有多少病例 ,有没有发生聚集性疫情。具体标准是一个街道在14天内有没有新冠肺炎确诊病例,有多少,来划分。
华北地区北京 、天津、石家庄、太原 、沈阳等城市的地震风险主要与太行山两侧、汾渭河谷、阴山-燕山一带 、山东中部和渤海湾的地震活动相关 。 东南沿海地区福州及台湾的各城市位于地震活跃区域 ,需持续关注地壳活动。 西南地区昆明、成都等城市的地震风险源于西藏、四川西部和云南中西部复杂的地质构造。
全国疫情“中高风险 ”地区一览
〖A〗 、截至近来,国内共有2个高风险地区,76个中风险地区 ,主要分布在陕西省、河南省、浙江省等地,以下为详细信息(数据不包括港澳台地区):高风险地区:具体地区名单会随疫情形势动态调整,可通过权威渠道实时查询 。
〖B〗 、查询方式:点击进入上海本地宝的风险专题页面,可获取全面的风险地区数据。附加功能:关注微信公众号“上海本地宝” ,在对话框搜索【风险】,即可便捷获取实时更新的全国疫情风险等级和中高风险地区名单。注意:以上数据仅限于中国大陆地区,不包括港澳台 。
〖C〗、中风险地区:以县市区为单位 ,存在以下两种情况之一的地区:14天内有新增确诊病例,且累计确诊病例不超过50例;或累计确诊病例超过50例,但14天内未发生聚集性疫情。低风险地区:以县市区为单位 ,无确诊病例或连续14天无新增确诊病例的地区。
〖D〗、全国疫情高中低风险区信息可通过国家政务服务平台或国务院客户端的疫情风险等级查询服务获取,具体操作如下:查询入口:在百度App搜索框输入【疫情风险等级查询】,点击搜索结果中的国家政务服务平台或国务院客户端提供的查询服务 。操作步骤:进入查询页面:点击搜索结果中的“疫情风险等级查询”服务。
山东中高风险地区有哪些
〖A〗、截至2022年3月3日17:50 ,山东中风险地区为青岛市黄岛区九龙江路53号甘水湾小区,暂无高风险地区。
〖B〗 、截至2022年3月3日17:30,山东中风险地区为青岛市黄岛区九龙江路53号甘水湾小区。
〖C〗、山东省中高风险地区近来包括济南市历城区、历下区和槐荫区 ,青岛市黄岛区,以及威海市乳山市 。这些地区由于新冠疫情的影响,被划分为中高风险地区,采取了相应的疫情防控措施。济南市历城区 、历下区和槐荫区作为山东省的省会城市的主要区域 ,人口密集,经济活跃,因此在疫情防控方面面临着较大的压力。

发表评论