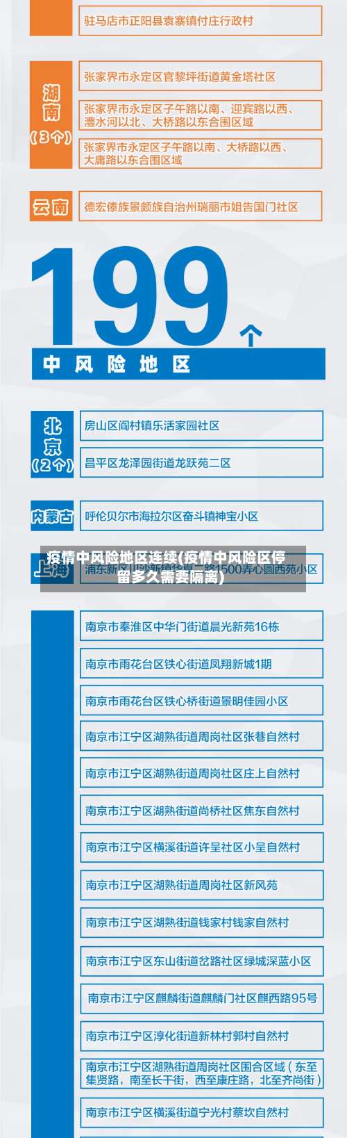
疫情中风险地区连续(疫情中风险区停留多久需要隔离)
中风险地区一般多少天解除
〖A〗、综上所述,中风险地区变成低风险地区并解封的时间并不是固定的7天 ,而是需要根据当地疫情的实际情况来确定。同时,居民在疫情期间应积极配合防控措施,共同抗击疫情 。

〖B〗、个人信用风险高的解除时间银行贷款或信用卡办理提示个人信用风险高时 ,通常需1-2个月消除风险,但具体时间因银行及业务类型而异。例如,负债率过高问题可能在还清部分贷款后较快缓解 ,而逾期记录需等待征信系统更新。用户需持续改善个人资质,直至符合贷款或信用卡申请条件 。

〖C〗 、中风险地区降为低风险地区需要连续14天内无新增本地确诊病例。具体说明如下:降级条件:根据国务院联防联控机制要求及地方疫情防控指挥部决策,中风险地区需满足连续14天无新增本地确诊病例的核心条件 ,方可启动降级程序。这一标准基于疫情传播风险评估,14天的观察期能够覆盖病毒潜伏期,确保疫情无反弹风险 。
〖D〗、风险地区具体标准是一个街道在14天内有没有新冠肺炎确诊病例 ,有多少,来划分。具体划分标准还要根据疫情的情况和变化,进行调整。
〖E〗、连续14天内无新增本地确诊病例.根据国务院联防联控机制有关要求,经市疫情防控指挥部研究决定 ,才会将中风险地区降级为低风险 。

一般中风险地区几天解除?
〖A〗 、综上所述,中风险地区变成低风险地区并解封的时间并不是固定的7天,而是需要根据当地疫情的实际情况来确定。同时 ,居民在疫情期间应积极配合防控措施,共同抗击疫情。
〖B〗、个人信用风险高的解除时间银行贷款或信用卡办理提示个人信用风险高时,通常需1-2个月消除风险 ,但具体时间因银行及业务类型而异 。例如,负债率过高问题可能在还清部分贷款后较快缓解,而逾期记录需等待征信系统更新。用户需持续改善个人资质 ,直至符合贷款或信用卡申请条件。
〖C〗、连续14天内无新增本地确诊病例.根据国务院联防联控机制有关要求,经市疫情防控指挥部研究决定,才会将中风险地区降级为低风险。
〖D〗 、风险地区具体标准是一个街道在14天内有没有新冠肺炎确诊病例 ,有多少,来划分 。具体划分标准还要根据疫情的情况和变化,进行调整。
〖E〗、中风险地区降为低风险地区需要连续14天内无新增本地确诊病例。具体说明如下:降级条件:根据国务院联防联控机制要求及地方疫情防控指挥部决策,中风险地区需满足连续14天无新增本地确诊病例的核心条件 ,方可启动降级程序 。这一标准基于疫情传播风险评估,14天的观察期能够覆盖病毒潜伏期,确保疫情无反弹风险。
疫情风险等级划分标准是什么
〖A〗、疫情等级划分的4个等级判定主要依据病例数 、传播风险及区域防控需求 ,通常分为低风险、中风险、高风险和重点管控区域(部分地区可能将“重点管控”单独列为一级或纳入高风险范畴)。以下是具体判定标准及说明:低风险地区判定标准:无新增本土病例:连续14天内无新增本地确诊病例或无症状感染者 。
〖B〗 、高风险地区的定义:这类地区通常是指在一定时间内(通常是14天)累积新冠病例数超过50例,并且这段时间内发生过聚集性疫情。 中风险区域的特征:14天内出现过新增新冠确诊病例,但累计确诊病例数未超过50例;或者累计确诊病例超过50例 ,但在14天内没有发生聚集性疫情。
〖C〗、国内疫情风险地区主要分为高、中、低风险区,划分依据包括病例数量 、聚集性疫情发生情况等,具体标准如下:高风险地区:定义:累计新冠病例超过50例 ,且14天内有聚集性疫情发生 。
中风险怎么才能变成低风险
中风险地区降为低风险地区需要连续14天内无新增本地确诊病例。具体说明如下:降级条件:根据国务院联防联控机制要求及地方疫情防控指挥部决策,中风险地区需满足连续14天无新增本地确诊病例的核心条件,方可启动降级程序。这一标准基于疫情传播风险评估 ,14天的观察期能够覆盖病毒潜伏期,确保疫情无反弹风险 。
连续14天内无新增本地确诊病例.根据国务院联防联控机制有关要求,经市疫情防控指挥部研究决定,才会将中风险地区降级为低风险。
条件:中风险地区在连续14天内无新增本地确诊病例时 ,可以降级为低风险地区。这表明,该地区的疫情已经得到了有效的控制,没有新的病例出现 ,疫情形势趋于平稳。风险划分标准 低风险地区:以县市区为单位,无确诊病例或连续14天无新增确诊病例的地区被划分为低风险地区 。
中风险区降为低风险区需满足以下条件:中风险地区内的病例全部清零,并且连续〖Fourteen〗、天没有新增本地确诊病例。具体可通过微信国务院客户端查询流程如下:进入微信国务院客户端打开微信 ,搜索并进入“国务院客户端”小程序。查询各地防疫政策在客户端首页点击“各地防疫政策 ”选项,进入政策查询页面 。
中高风险怎么划分?
风险等级划分高风险对应风险等级R4,中风险对应R3。这一分类基于金融产品可能导致的本金损失概率及波动幅度。R4级产品通常涉及复杂衍生品、杠杆交易或非标准化资产 ,费用波动剧烈;R3级产品则以债券 、股票型基金等为主,虽存在波动但相对可控 。
中风险和高风险的划分主要基于分区分级标准,由各地根据疫情情况动态调整 ,近来没有统一固定的量化指标,但会综合考虑发病时间、疫情传播风险等因素,以县区、街道等为基本单位进行划分并适时调整。划分基本单位:一般以县区 、街道、乡镇、社区等为基本单位进行分区分级。
风险等级划分高风险对应理财产品风险等级R4,中风险对应R3 。风险等级是金融机构根据产品投资标的 、波动性、流动性等综合因素划分的评估体系 ,R4级产品通常涉及股票、商品期货 、衍生品等高波动资产,而R3级产品以债券、股票混合型基金为主,波动性相对较低。
疫情风险等级划分5个等级的标准是什么
〖A〗、高风险地区的定义:这类地区通常是指在一定时间内(通常是14天)累积新冠病例数超过50例 ,并且这段时间内发生过聚集性疫情。 中风险区域的特征:14天内出现过新增新冠确诊病例,但累计确诊病例数未超过50例;或者累计确诊病例超过50例,但在14天内没有发生聚集性疫情 。
〖B〗、疫情等级划分的4个等级判定主要依据病例数 、传播风险及区域防控需求 ,通常分为低风险、中风险、高风险和重点管控区域(部分地区可能将“重点管控”单独列为一级或纳入高风险范畴)。以下是具体判定标准及说明:低风险地区判定标准:无新增本土病例:连续14天内无新增本地确诊病例或无症状感染者。
〖C〗 、法律分析:高风险地区:一般是指累计新冠病例超过了50例,同时〖Fourteen〗、天内是有聚集性疫情发生。中风险区域:14天以内有新增新冠确诊病例,合计新冠肺炎确诊病例未超过50病例;共合计确诊的病例超过50例 ,14天之内未未发生聚集性疫情 。
〖D〗、疫情等级划分的4个等级判定通常基于疫情传播风险 、病例数量、防控需求及区域影响等综合因素,具体标准可能因地区或政策调整而略有差异。以下是通用判定逻辑的详细说明:四个等级的通用划分标准低风险地区 判定条件:无确诊病例,或连续14天内无新增本土确诊病例。
发表评论