新疆最新没有疫情地区吗/新疆没有疫情了吗
截至8月5日24时新型冠状病毒肺炎疫情最新情况
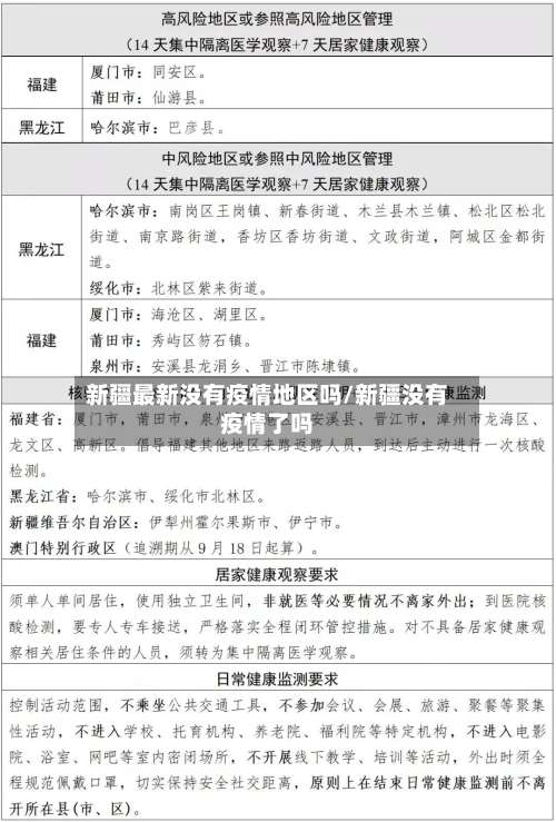
截至8月5日24时 ,新型冠状病毒肺炎疫情最新情况如下:新增确诊病例:31个省(自治区、直辖市)和新疆生产建设兵团报告新增确诊病例361例 。

月9日0-24时,四川新增新型冠状病毒肺炎确诊病例4例(均为境外输入),新增无症状感染者2例(均为境外输入)。 具体情况如下:新增4例境外输入确诊病例患者1:默某某 性别 、年龄:男 ,32岁 国籍、常住地:埃及籍,国内常住浙江义乌 行程轨迹:2020年1月前往埃及探亲。
月5日0-24时,江苏新增本土确诊病例61例 ,22例为轻型,36例为普通型,3例为重型 。 7月20日至今 ,南京市累计报告本土确诊病例228例,扬州市累计报告本土确诊病例220例。 8月5日起,扬州新增15个地区为中风险地区。截至近来,扬州已有高风险地区1个 ,中风险地区66个 。
...新疆旅游吗?怎样查询自己所处地区是否风险地区?
近来非风险地区的人员可以去新疆旅游,新疆实行科学化精准防控政策。查询自己所处地区是否为风险地区,可通过支付宝“国家政务服务平台”查询 ,也可拨打新疆当地防疫询问电话确认。
低风险区域:常规旅游线路无碍 新疆80%以上的热门旅游目的地海拔低于2000米,与内地平原地区相近 。例如乌鲁木齐(约800米)、吐鲁番(-154米) 、伊犁河谷(500-2000米)、喀纳斯景区及喀什市区(约1300米)等,氧气充足 ,绝大多数游客无高反症状。此类区域适合普通游客自由活动,无需特殊防护。
使用手机微信查询所处地区风险等级,可按以下步骤操作:准备工具:确保手机已安装微信app。打开微信:在手机中找到并打开微信app 。进入搜索页面:在微信app首页右上角点击放大镜图标 ,进入搜索页面。搜索并进入“国务院客户端 ”:在搜索框中输入“国务院客户端”,并进入搜索结果中的相关选项。

新疆连续三天0新增,是否意味着新疆已经安全了?
三天没有发现新增病例,只能说明现在新疆地区的疫情控制得比较稳定 。三天只是一个比较短的时间 ,如果说是一个月没有发现新增病例,那么就可以判断新疆是比较安全的地区。虽然说没有发现新增病例,但是新疆现在还有300多例确诊患者,并且还有七千多人正在接受医学观察。
新疆很安全 。以带广东游客在南疆旅行的经历为例 ,在县道上行驶没有卫生间,情急之下停车到维吾尔族老乡家门口借用卫生间,整个过程非常顺利 ,没有遇到任何安全问题。这表明在新疆的日常旅行场景中,游客的人身和财产安全能够得到保障。
通俗解释:以行政区为单位,如果区内连续三天单日新增的确诊病例或无症状感染者数量均为0 ,那么就可以说实现了社会面的清零 。这意味着该区域已经阻断了疫情的传播链,是逐步解封和恢复常态化管理的一个重要前提。
中国哪些城市没有疫情?
山东东营是全国范围内鲜为人知的无疫情城市。 该城市的独特之处在于,至今未有任何感染或诊断案例 。 当地人将之称为现实版的世外桃源 ,因为这里仿佛被疫情遗忘。 东营之所以能保持这样的记录,得益于强大的防控力度。 无论是居民日常出行,还是外来务工、出差 、学生返校等 ,都受到严格的备案和回访管理。
在新冠疫情的严峻形势下,中国依然有一些城市保持着0确诊0感染的零疫情记录,其中最为显著的是山东省的东营市 。不同于其他城市,东营凭借其独特的地理位置和历史背景 ,在这片黄河流经的湿地三角洲,曾经是石油重镇,如今又荣获世界湿地城市称号 ,享有“东方湿地之城”、“黄河口好教 ”等美誉。
中国没有疫情的城市是山东东营。东营是山东唯一一座没有疫情的城市,和广东的云浮、广西的崇左一样,东营也是一个没有存在感的城市 。这座城市位于山东省东北部 ,地处黄河入海口的三角洲,这里曾经是石油之城,现在是全球首批世界湿地城市 ,有东方湿地之城 、黄河水城的美誉。
自从疫情爆发以来,中国各省都出现了确诊病例。网络上有资料称中国唯一没有疫情的地方是山东东营市,但这并不准确 。 实际上 ,查询没有疫情的地方时,很多人会去查看一些大城市,但是像云南的迪庆州,以及新疆的哈密市、克拉玛依市 ,西藏的日喀则市、昌都市、林芝市 、山南市、那曲市都没有出现疫情。
中国没有疫情的城市有很多,如西藏拉萨市等。中国有众多的城市近来并未出现疫情,比如辽阔的西部地区 ,有许多城市因地理位置和人员流动相对较少,成功地避免了疫情的扩散 。西藏拉萨市就是一个典型的例子。拉萨作为西藏的首府,由于其独特的地理位置和相对封闭的环境 ,使得疫情的传播受到了有效的控制。
中国没有疫情的省份有哪些?
西藏自治区是全国唯一没有报告确诊病例的省份 。 西藏能够避免疫情,除了得益于有效的防控措施,还与其独特的地理环境和气候条件密切相关。 新冠疫情最初于2020年在湖北武汉爆发 ,西藏由于地处高原,气候条件对病毒传播不利,加之游客和外来人员较少 ,有效降低了病毒传入的风险。
中国唯一没有疫情的地方如果从省份来看,中国各省份都有或有过疫情,不过西藏到近来为止的累计病例也只有1例,是累计报告病例最少的省份 ,西藏被称为“一片净土”。
在中国,若从省级行政单位来看,近来西藏自治区报告的累计新冠病例数量最少 ,仅有1例 。因此,西藏常被形容为“一片净土”。有观点认为,西藏高海拔的气候条件不利于病毒传播 ,还有人认为那里的空气稀薄,病毒携带者可能因氧气不足而在到达西藏前就出现严重症状。
截至2023年,全国仅7个省(自治区)未报告松材线虫病疫情 ,包括西藏、内蒙古 、新疆、青海、宁夏 、海南和黑龙江 。这些未受影响的省份大多具备高寒或干燥气候特征。例如西藏高原的极端低温、新疆的干旱少雨以及黑龙江的冬季严寒,都不利于松墨天牛(传播松材线虫的主要昆虫)生存繁殖。
湖北省是全国疫情最为严重的省份,但神农架林区已实现所有确诊病例治愈 ,成为湖北省首个“清零 ”地区,也是全国首个实现疫情清零的省份 。 防疫工作在中国得到了有效执行。尽管疫情有所反复,但均处于可控状态。
中国近来没有省份完全没有报告疫情 。所有省份都可能出现疫情报告,从东部沿海的江苏、浙江到西部地区的甘肃 、辽宁、黑龙江、安徽 、福建、山东、广东、吉林 、河北、湖北、山西 、江西、海南、河南 、四川、贵州、云南 、湖南、陕西、青海以及台湾。
发表评论