【沈阳疫情风险地区地图,沈阳 疫情风险】
辽宁省沈阳市属于什么风险地区
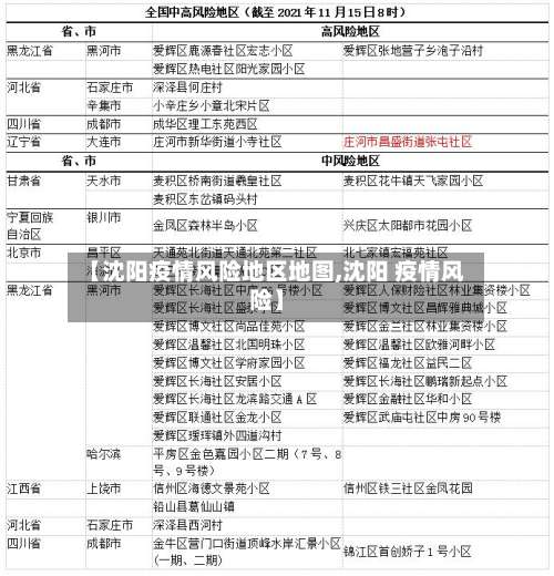
辽宁各地区疫情风险等级名单如下:高风险区:沈阳市1个(沈阳市辽中区茨榆坨街道) 、营口市1个(鲅鱼圈区北大荒物流股份有限公司)。

沈阳是高风险地区 。自3月23日起,将沈阳市辽中区茨榆坨街道调整为高风险地区。高风险地区14天内有聚集性疫情发生。一般来说 ,区域风险等级的划分标准是依据一个街道或者是地区在14天以内有没有新冠病例,有多少确诊病例来进行划分的。

截至2020年9月9日,沈阳不属于中高风险地区 。截至2020年9月9日15时,我国疫情中高风险地区均属于“清零 ”状态 ,既没有中风险地区,也没有高风险地区,全国所有城市均为低风险地区 ,因此沈阳也不是高风险地区。另外,国务院客户端小程序已上线疫情风险等级查询,用户可订阅全国各地疫情风险等级变更通知。

截止2022年5月23日 ,沈阳近来属于低风险地区 。沈阳地区近来没有中、高风险区域,都是低风险地区。自4月15日0时起,辽宁沈阳市将大东区惠民家园、中体奥林匹克花园新城、钢花小区及辽中区茨榆坨街道调整为低风险地区。调整后 ,按照现阶段大东区 、辽中区全域疫情防控政策继续落实各项防控措施 。
截至7月21日24时,沈阳市属于低风险地区,包括沈阳市的和平区、沈河区、大东区 、铁西区、皇姑区、浑南区 、沈北新区、于洪区、辽中区 、新民市、法库县、康平县。
不要。沈阳市是辽宁省辖地级市 ,截止2022年9月16日,当地并不属于中高风险地区,黄冈对于外来人员的要求是,中高风险地区需要隔离 ,其它不需要进行隔离,因此沈阳前往黄冈不需要隔离,出示健康码 、核酸检测报告和行程卡后即可进入 。

辽宁沈阳属于什么风险地区
山西太原:从河北低风险地区返回 ,需携带7日内核酸检测阴性报告和14天自我监测;从其他地区低风险提供绿色健康码和行程码,还需向各城区报备;中风险地区返回需要14天居家隔离和2次核酸检测;从高风险区返回,实行14天集中隔离和2次核酸检测。
中高风险地区或本土病例所在县区返宝人员若沈阳存在中高风险地区 ,或近14天内有本土确诊病例/无症状感染者报告的县(市、区、旗),返宝人员需落实14天集中隔离+7天健康监测管控措施,具体包括:集中隔离期间在第13天(第13天双采)各进行1次核酸检测。健康监测期满前再进行1次核酸检测 。
辽宁各地区疫情风险等级名单如下:高风险区:沈阳市1个(沈阳市辽中区茨榆坨街道)、营口市1个(鲅鱼圈区北大荒物流股份有限公司)。
全国疫情“中高风险”地区一览
截至近来 ,国内共有2个高风险地区,76个中风险地区,主要分布在陕西省 、河南省、浙江省等地 ,以下为详细信息(数据不包括港澳台地区):高风险地区:具体地区名单会随疫情形势动态调整,可通过权威渠道实时查询。
查询方式:点击进入上海本地宝的风险专题页面,可获取全面的风险地区数据。附加功能:关注微信公众号“上海本地宝”,在对话框搜索【风险】 ,即可便捷获取实时更新的全国疫情风险等级和中高风险地区名单 。注意:以上数据仅限于中国大陆地区,不包括港澳台。
中风险地区:以县市区为单位,存在以下两种情况之一的地区:14天内有新增确诊病例 ,且累计确诊病例不超过50例;或累计确诊病例超过50例,但14天内未发生聚集性疫情。低风险地区:以县市区为单位,无确诊病例或连续14天无新增确诊病例的地区 。
通过全国疫情风险等级查询小程序进行查询。
发表评论