仙游属于无疫情地区吗(仙游属于什么疫情风险区)
仙游为什么不建议去
一般情况下,仙游是值得一去的旅游地 ,但特定情形下可能不建议前往,主要有以下两方面原因:疫情因素:在疫情期间,如果仙游存在疫情风险,比如有中高风险地区 ,当地会根据疫情防控形势采取相应措施。如2021年9月12日,仙游县枫亭镇全部列为疫情高风险地区,当地疾控中心就发布提示 ,如无必须,广大市民近期慎去仙游县 。

要发展就要建路、要发展就建立有力的信息沟通。路当然由勤劳人来建,可是莆田人要吗在外面卖狗皮膏药 ,要吗在外面开诈骗公司。所谓的“好女不嫁莆田男”就是验证了此说法。信息的沟通需要有好的素质,好的口才的人来担当,可是莆田人大部分人连普通话都说不好 ,怎么来沟通 。就这么简单。
你明人在瞎说,我们的家乡除了九鲤湖,还有好多风景名胜:麦斜岩 、菜溪岩、湄洲岛等等国家级旅游胜地 ,仙游仙游但凡明白人听这名字,就知道这地儿不错,仙人游过的地儿,人杰地灵。徐霞客老先生都来过 ,还赞不绝口 。欢迎光临。
莆田仙游男人大多会算计,肯吃苦,脑袋灵光 ,很会做生意,但有些家庭责任感不强。莆田自古地少人多,只能多找门路尽量挣钱养家 ,这应该是历史根源 。莆田的街头很能看出这个城市的特点,鞋店多,金银店多 ,木刻石雕多,庙宇多,莆田工艺美术城是全国最大的工艺品专业交易市场。
仙游,有疫情吗
成都市疾控中心发布紧急提醒 ,针对福建省莆田市仙游县疫情提出多项防控措施。具体内容如下:做好主动报备,积极配合防疫8月26日以来有福建省莆田市仙游县旅居史的来(返)蓉人员,或健康码变为“红黄码 ”的人员,需主动向所在社区、单位和居住酒店报备 ,并积极配合隔离、检测等疫情防控措施 。
疫情源头与扩散情况9月10日,莆田市仙游县枫亭镇铺头小学在核酸抽查中发现2名学生阳性,随后扩大采样发现4人(1名学生和3名家长)阳性。经研判 ,1名学生家长林某杰(新加坡入境人员)疑似为疫情源头。
事件背景:用户为参加9月26日闺蜜在福建的婚礼,于9月8日在去哪儿APP购买往返机票,总价2250元 。9月11日福建仙游县爆发疫情 ,12日核酸阳性人数持续上升,根据乌鲁木齐防疫政策,用户返回后需隔离 ,因此决定申请退票。首次沟通情况:用户先按机票下方退款询问联系去哪儿网客服,询问退票金额。

福建省仙游县于11月17日还有疫情吗?要经过可以吗?
没有疫情了,福建省仙游县于十一月十七日疫情只有一例阳性 ,外地回来路途中被传染,回家后居家隔离期间查出阳性,密触者都已隔离,没有外溢。当地也没有封控 ,没有中高风险区,完全可以经过,不会有黄红码风险 。
021年9月11日福建报告首例本地病例后 ,过去一周福建已报告近300例本地感染病例。此次福建局部疫情最突出的特点之一是幼儿感染较多。此次疫情是在仙游县枫亭镇铺头小学的及时抽查中首次发现的 。
清明节用花,一般来说,白色的花表示哀悼 ,选取白百合 、马蹄莲等用于扫墓是比较合适的,而白玫瑰、栀子花或素色的花则象征着惋惜和怀念。还有的人偏爱蓬莱松、排草等朴素植物。
福建莆田仙游县枫亭镇9个村居由高风险区调整为中风险区,集中隔离人员90%以上来自枫亭镇中高风险区 。莆田聘请17名抗疫医疗专家为“壶兰计划”特聘专家。31省份累计报告接种新冠病毒疫苗22亿002万剂次。张伯礼院士指出 ,今冬疫情或有反弹,加强疫苗接种是关键,新冠病毒虽在变异 ,但规律逐渐清晰 。
月10日以来福建疫情数据图|制图:健康界 突如其来的疫情,撕开了高接种率所带来的「安全感」,一些前方传来的现场报道也着实令人揪心—— 最早发现疫情的是莆田市仙游县枫亭镇铺头小学。校长朱梅妹在连线时称:「这些孩子都很小,有的才9岁 ,一天要抽5次血做检查,个别孩子太瘦弱了,都抽不出血来。
永春县(古属泉州府永春县)福建省泉州市下辖县级行政区 ,地处福建省东南部 、晋江东溪上游,东邻仙游县,南接南安市、安溪县 ,西连漳平市,北与德化县、大田县交界 。全县总面积14587平方千米。截至2019年11月30日,永春总人口60.36万人。永春县属南亚热带向中亚热带过渡的湿润季风气候区。
4月6日外地回仙游有什么要求
根据相关资料查询显示:48小时核酸检测 。截止到2022年5月23日仙游是是疫情低风险地区 ,在外地回来有48小时核酸检测报告就可以。
福州市医疗保障基金中心长乐管理部:招聘工作人员1名,报名截止至2024年4月9日。国家税务总局福建省税务局所属事业单位:招聘工作人员22名,报名时间为2024年4月6日至4月12日 。福建省省属事业单位:招聘467名工作人员(方案一) ,报名时间为2024年4月6日至4月12日。
死牲:过去习俗,死了人,根据穷富不同,都要死牲祭献 ,大至猪牛,小至鸡。逝者如年岁较髙,供品被视为福物 ,可以分给亲属 。祭献的鸡,多留给帮忙送灵下葬的亲友出殡回来后食用。 合葬:夫妻合葬的讲究,是男在左 ,女在右,蒙古族相反。若有小辈合葬一起,小辈则在西侧 ,长辈在东侧 。
仙游还能外出吗
〖壹〗 、可以的,现在疫情放开管控,全国各地都不会封控管制。但在外出的过程中 ,我们应做到少聚集,在密封区域做好防护。同时,随身携带一些感冒药品,以备不时之需 ,且尽量佩戴n95口罩 。遇到身体不适,需掌握用药尝试,如果情况严重 ,就得去医院进行治疗。
〖贰〗、恩施公安机关工作人员解释称,管控仅针对涉诈重点人员,普通人如有正当理由 ,仍然可以前往柬埔寨等八国,因公出差、上学 、旅游等都属于正当理由。
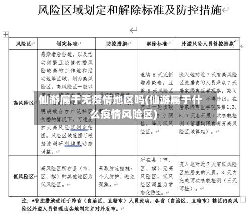
〖叁〗、仙游县入县防疫提醒:落实管控7天内有中高风险区所在县旅居史的来仙人员,请第一时间主动向所在村及单位、入住酒店报备 ,主动配合做好信息登记 、核酸检测和健康监测等防控工作。对7日内有疫情高风险区旅居史人员,入仙后实施“7天集中隔离医学观察措施”,实行相应频次的新冠病毒核酸检测 。
专家称福建仙游疫情规模不会太小?
〖壹〗、而且 ,仙游县的隔离管控措施和社会治理水平都远远无法和大城市相比,正如今年的石家庄疫情,发现时已经形成一定程度的隐形传播,“你只要听到哪个县里发现了病例 ,实际上都已经是比较晚了,它的上游肯定已经有问题了,”这位专家说 ,“从近来的情况判断,这次疫情规模不会太小。
〖贰〗、根据新闻媒体的报道,我国福建仙游因为疫情的原因 ,因为种种原因,疫情又出现了反复,针对这次的疫情规模 ,专家称并不会太小,今天我们来分析一下疫情该如何控制。常规的防控手段对于疫情的扩散来说,常规的防控手段还是必要的 。
〖叁〗、专家指出 ,莆田的仙游是传播链的终端,上游还有多个节点需彻底排查,从近来情况判断这次疫情规模不会太小。福建莆田疫情至少已形成4代传播,涉及两个家庭。
〖肆〗 、所以我们必须引起重视 ,也正因为如此,所以这一次疫情规模情况不会很小,还有很多人近来是处于监控状态的 。可能过段时间就会全面爆发出来 ,所以下面这段时间必须全力以赴,必须严阵以待,这样才能真正控制住这一次疫情的发展。
〖伍〗、防控措施与多方支援福建省迅速启动应急响应 ,采取严格防控措施,严守疫情不外溢底线。各地医务工作者、社区工作者 、公安干警、机关干部和志愿者火速集结,支援一线 。
〖陆〗、近来 ,可能的外溢情况尚不明,根据流行病学规律及国内的抗疫经验,可能外溢的 “暴雷 ”期应该在9月19日前出现 ,若出现外溢,本地及关联病例的总规模,应该能控制在500例以内。
发表评论