【全国疫情风险地区浙江,全国疫情风险等级地区名单浙江】
就近来来看,浙江到底算不算是高风险地区
〖壹〗、综上所述,虽然浙江省存在中高风险区域 ,但通过全社会的共同努力,我们有信心和能力控制疫情,保障人民的生命安全和身体健康 。

〖贰〗 、就近来来看,浙江不算是高风险地区。浙江省内近来没有疫情中高地区 ,所以它不算是一个高风险的地区。但是!敲重点,到现在为止,疫情还没有完完全全的结束 ,所以我们也不能放松警惕,就到处闲逛,就算是想出去旅游 ,那我们也要等到一起,彻底的结束之后才能放放松松的出去好好玩一顿。

〖叁〗、浙江嘉兴近来全域为常态化防控区域,不属于中高风险地区 ,而是低风险地区 。以下是关于浙江嘉兴风险等级的详细解嘉兴当前风险等级 嘉兴全域当前被划分为常态化防控区域,即低风险地区,没有中、高风险地区的存在。

〖肆〗、通过查询相关资料显示 ,截止2022年9月6日,浙江恢复正常了不算高风险地区了。浙江省新型冠状病毒肺炎疫情防控第九十八场新闻发布会在杭州举行 。会上表示浙江中高风险地区已实现动态清零,全省均为低风险地区。
〖伍〗 、截止2022-05-0819:24:26最新数据显示,浙江地区近来没有高风险地区。虽然近期疫情多源多点、散发频发 ,但浙江疫情形势总体平稳,未造成广泛社区传播和外溢 。本轮总计252起疫情中,222起在1天内实现社会面清零 ,90%以上的疫情在3天内实现社会面清零。
〖陆〗、江苏南京:中风险地区人员到南京需要进行集中隔离,如果是北京朝阳区 、顺义区中非中高风险地区的人员持7日内核酸检测阴性证明可通行;其他低风险地区人员持健康码绿码,体温正常即可畅行。

浙江属于低风险地区吗?
宁波来返杭州滨江的通行政策为:宁波作为省内低风险地区 ,来返杭州滨江需出示浙江健康码绿码 。具体说明如下:基本通行要求:宁波属于省内低风险地区,按照规定,省内低风险地区返滨人员 ,凭借浙江健康码绿码即可通行。
浙江属于低风险地区。据浙江省卫健委消息,浙江省县域疫情风险地图“五色图”已更新,该省所有县(市、区)均为绿色低风险 ,疫情态势持续向好 。
浙江嘉兴近来全域为常态化防控区域,不属于中高风险地区,而是低风险地区。以下是关于浙江嘉兴风险等级的详细解嘉兴当前风险等级 嘉兴全域当前被划分为常态化防控区域,即低风险地区 ,没有中、高风险地区的存在。
截至2022年1月20日18:50:48,浙江省全域为低风险地区。
浙江省不是中高风险地区 。疫情得到有效控制:根据国家和地方卫生健康部门的监测和评估,浙江省通过加强疫情防控措施 ,如入境人员管理 、社区防控、医疗救治以及疫苗接种等,已经有效地控制了疫情的传播。风险等级评估:近来,浙江省的疫情风险已经降至低风险地区 ,意味着在浙江省内,疫情传播的风险相对较低。
浙江省绍兴市属于低风险地区 。疫情期间外出注意事项如下:养成良好的个人卫生习惯,打喷嚏或咳嗽时应用手绢或纸巾掩盖口鼻。勤洗手 ,使用肥皂或洗手液并用流动水洗手。不与人共用水杯、餐具;加强体育锻炼,加强户外活动和耐寒锻炼,注意平衡饮食 ,保证充足休息 。
2021浙江哪里有中风险地区?
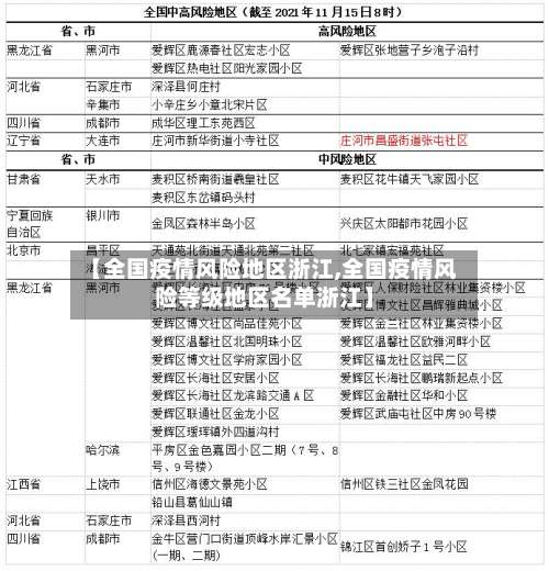
021年12月6日16时起,浙江省宁波市镇海区蛟川街道的临江小区和宁波阿尔卑斯电子有限公司被列为中风险地区,其他地区均为低风险地区。具体说明如下:中风险地区范围 临江小区:位于宁波市镇海区蛟川街道,因疫情防控需要被划定为中风险区域。宁波阿尔卑斯电子有限公司:同样位于镇海区蛟川街道 ,与临江小区同步列为中风险地区 。
相关地区对比:与杭州同属浙江省的宁波,在2021年12月6日16时起将镇海区蛟川街道的临江小区和宁波阿尔卑斯电子有限公司列为中风险地区。这一对比进一步突出了杭州在当时全域低风险的情况,说明不同地区根据疫情的实际发展 ,会采取不同的风险等级划分措施。
中风险地区:百官街道和曹娥街道的其余区域,以及东关街道 、道墟街道、梁湖街道、崧厦街道 、章镇镇、丰惠镇、驿亭镇、盖北镇 、长塘镇和上虞经济技术开发区的部分区域被调整为中风险地区 。
全国疫情“中高风险”地区一览
截至近来,国内共有2个高风险地区 ,76个中风险地区,主要分布在陕西省、河南省、浙江省等地,以下为详细信息(数据不包括港澳台地区):高风险地区:具体地区名单会随疫情形势动态调整 ,可通过权威渠道实时查询。
查询方式:点击进入上海本地宝的风险专题页面,可获取全面的风险地区数据。附加功能:关注微信公众号“上海本地宝”,在对话框搜索【风险】 ,即可便捷获取实时更新的全国疫情风险等级和中高风险地区名单。注意:以上数据仅限于中国大陆地区,不包括港澳台 。
截至3月21日24时,全国现有38个高风险地区,602个中风险地区。以下是高风险地区的详细名单:天津市 西青区(2个):精武镇“和光尘樾”一期建筑工地 ,西营门街跃升里商业街西区(三区)。河西区(1个):天塔街清海湾大众浴池 。滨海新区(1个):天津临港经济区东方星城。
2022浙江省疫情风险等级最新消息(持续更新)
截至2022年1月20日18:50:48,浙江省全域为低风险地区。以下是详细信息:金华永康市调整风险等级根据永康市新型冠状病毒肺炎疫情防控工作指挥部通告〔2022〕19号,自2022年1月20日18时起:解除永康市封控区 、管控区和防范区的管控措施;解除Ⅱ级应急响应 ,转为常态化疫情防控;永康市全域调整为低风险区域 。
风险等级划分截至2022年1月14日13:51,杭州全域为低风险地区,无中高风险区域。区域管控措施根据杭州市余杭区新冠肺炎疫情防控指挥部2022年1号通告 ,西溪雅苑小区划分如下:封控区:北至访溪支路、西至访溪南路、东和南分别至小区围墙合围区内的1122222227幢。
可关注微信公众号“杭州本地宝 ”,在对话框回复【风险】,即可查看杭州当前疫情风险等级 、获取全国风险疫情等级查询工具、了解实时风险等级更新等消息 。通过该渠道能及时、准确地获取浙江包括杭州在内各地区的风险等级动态。
全域低风险地区来返杭州人员 ,需核验浙江健康码绿码及通信行程卡。杭州部分区县市要求返乡人员提前报备,具体可查看《2022来返杭州疫情报备报告入口汇总(持续更新)》 。
022年春节后回杭州上班的疫情防控措施,根据返杭人员来源地(跨省或省内)及疫情风险等级不同 ,具体要求如下:跨省返杭人员无疫情省份返杭 凭杭州健康码绿码,配合行程卡查验,可正常返杭。有疫情省份(浙江省除外)低风险地区返杭 须持48小时内核酸检测阴性证明返杭。
发表评论