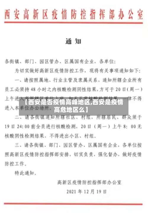
【西安是否疫情高峰地区,西安是疫情高危地区么】
陕西是否流感高发地区?
〖壹〗、陕西近来处于流感流行高峰期,属于流感高发地区 。每年10月至次年3月是陕西的流感高发季 ,其中11月至1月的发病率在全年中比较高。近期监测数据显示,医院门诊流感样病例占比已超过3%,高于往年水平。 流行现状西安因人口密度大,发病人数显著高于省内其他地区 ,并已有多所学校报告流感样病例聚集性疫情。 病毒类型当前流行的病毒主要为甲型H1NH3N2和乙型流感病毒 。

〖贰〗 、陕西省教育厅于3月16日发布2023年第2号学校突发公共卫生事件预警,针对流感、新冠病毒感染、布鲁氏菌病等事件提出防控建议,西安多所学校因甲流高发发出健康提示。

〖叁〗、秋冬季节是流感 、过敏等疾病的高发期 ,低温环境延长了新冠病毒的存活时间,增加了防控难度。世界疫情背景全球疫情未得到有效控制,多国开放后发病率回升 。例如 ,新加坡放开管控后单日新增突破5000例;以色列疫苗普及率高,但放开后疫情大幅反弹,不得不重新实施管控。

西安紧急“封城”,暴增127例之后,会成为下一个武汉吗?
〖壹〗、西安不会成为下一个武汉。虽然西安当前面临严峻的疫情形势 ,但与武汉初期相比,在防控经验、措施力度 、资源调配等方面存在显著差异,具体分析如下:西安疫情现状与防控措施病例增长与传播特点:12月22日晚 ,西安开展第二轮全员核酸检测筛查,发现阳性人员127例,且存在隐匿性传播并形成一定规模的社区传播,已进入病例报告高峰期 。
〖贰〗、看着微博上面西安越来越多的疫情 ,他们真的为他们感到担心。要知道,现在疫情基本控制住了,但是提前说 ,疫情有点厉害,每天增长的人数都是几十个甚至上百个。在这样的情况下,越来越多的人开始关注xi安的疫情 ,很多陕西出生的演员也在为西安加油,希望他们能够控制住这座城市,抗击疫情 ,早日恢复生活 。
〖叁〗、历史参照:此前,武汉在2020年1月23日也实施了封城,成为抗击新冠疫情的重要节点。西安的封城 ,同样是在疫情压力下做出的重大决策。封城期间的生活与心态生活状态:封城期间,居民被要求居家不出,以减少人员流动和疫情传播的风险 。这与武汉封城时的情景相似,人们不得不适应一种全新的 、受限的生活方式。
雅高CEO辞任华住董事,西安咸阳机场取消全部国内航班|迈点早报
雅高CEO辞任华住董事12月22日晚间 ,华住集团宣布,雅高酒店集团CEO Sébastien Bazin辞去华住董事职务,立即生效。本次变更后 ,华住董事会将由七名董事组成,包括季琦、张尚稚、吴炯 、赵彤彤、尚健、曹蕾和许廷芳。
今日重点品牌大事融创已经确认将21家酒店业务交给华住打理10月8日消息,融创与万达四年前达成的“世纪大交易”如今和平终止 。接近融创的知情人士透露 ,融创已确认将21家酒店业务交由华住打理。不过截至发稿,融创和华住方面均未回复相关求证问询。
西安疫情第二波高峰时间
〖壹〗 、五六月 。第二波高峰在五六月。根据对周边城市和地区的评估,第二波疫情规模会比现在小很多 ,是现在的25%-50%。“现阶段,感染者以轻症为主,部分为普通型 ,少数高龄老人和患严重基础病的发展为重症和危重症 。”中国工程院院士李兰娟分析,现在我国流行奥密克戎变异株,由于毒株传染性极强叠加人口多,感染人数很多。
〖贰〗、据国家传染病医学中心主任张文宏教授推断 ,第二波新冠感染高峰期或将在2023年5月至6月到来,感染者比例预计为25%-50%,症状可能较前一波有所缓解 ,但未来形势仍不容乐观。
〖叁〗、第二波感染高峰可能在五六月份,第二波感染症状是否比第一波轻取决于感染的毒株是否相同 。第二波感染高峰时间: 根据当前信息和专家预测,第二波感染高峰可能出现在五六月份。 第二波疫情规模预计将远小于当前疫情 ,约为现在的25%50%左右。
〖肆〗、第二波感染高峰仍有可能出现,但预计不会在五六月份,且二次感染风险主要取决于免疫水平及病毒特性 。具体分析如下:第二波感染高峰的时间预测国内多数人群在首轮感染后3-6个月内会保持较强的免疫能力 ,因此短期内(如5-6月)发生大规模感染的可能性较低。
〖伍〗 、张文宏预判第二波感染高峰在今年五六月份可能爆发,整体应没有第一波严重,同时建议可囤鸡肉、豆制品这两种“高蛋白 ”食物增强免疫力。 以下为详细信息:第二波感染高峰相关情况张文宏预判今年五六月份可能会爆发第二波疫情 ,但整体应该没有第一波严重。
〖陆〗、预计时间:第二波感染高峰期预计在2023年5月至6月 。原因:人群在感染第一波新冠病毒后体内产生了相应抗体,短时间内再次感染的可能性较小,但抗体水平会在3-6个月逐渐降低,因此5-6月份可能出现第二波感染高峰。
西安新增155例确诊,为何封城三天了疫情形势却依旧严峻?
新型冠状病毒很狡猾 ,潜伏期有点长,有些人不知道自己确诊,在生活的同时传染别人 ,比如去菜场买菜 、超市购物等等,加大了防疫的难度。而且只有通过足够长的时间来观测,才能确保疑似感染者是否感染 。
西安在7天临时管控下 ,疫情源头依旧未能查明,主要与奥密克戎A5变异株的特性、感染者短期内未离开市区以及溯源工作复杂性有关。以下是详细分析:疫情现状 自2号西安报告本土病例以来,每天都有新增病例 ,仅6号一天,就有1名确诊和10名无症状感染者。
疫情数据与形势12月29日0 - 24时,陕西新增确诊病例155例 ,且全部集中在西安市 。这一数据表明西安的疫情形势依旧严峻,防控工作面临着巨大的压力和挑战,封闭的疫情生活仍在持续,市民们需要继续严格遵守防疫措施 ,共同应对疫情。核酸检测情况 作者提到天天都要做核酸,已经记不清是第几次了。
发表评论