深圳疫情地区分类图表/深圳疫情地区分布图
深圳低风险地区有哪些
〖壹〗、截至近来 ,深圳龙华区整体属于疫情低风险区,但部分街道划分有封控区和管控区。以下是详细说明:龙华区整体风险等级:根据疫情风险等级划分标准,低风险地区需满足“无确诊病例或连续14天无新增确诊病例 ” 。近来龙华区整体符合这一条件 ,因此被认定为低风险区。

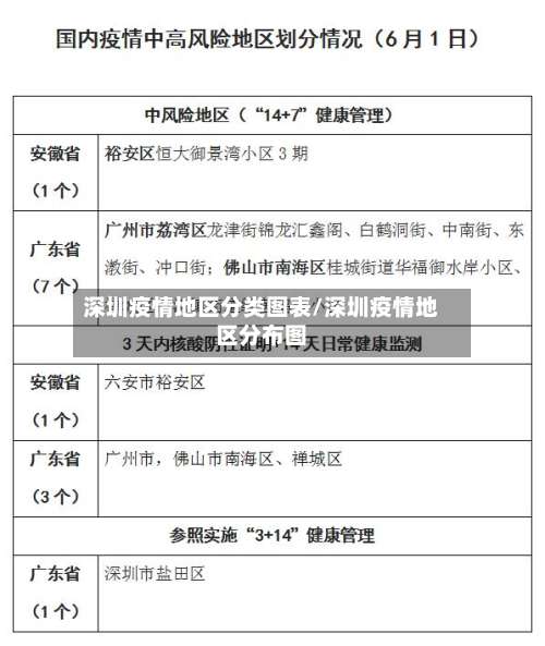
〖贰〗 、深圳市罗湖区部分区域为中风险地区,除特定中风险区域外,罗湖区其他区域为低风险地区。 具体说明如下:中风险地区范围:自2022年2月15日24时起 ,罗湖区东门街道新园路明华广场1至6楼(含6A与M层)商业区被调整为中风险地区 。

〖叁〗、查询渠道:微信搜索公众号“深圳本地宝”,关注后在对话框回复“风险”,可获取深圳疫情风险等级查询入口、全国中高风险地区名单及实时查询各地疫情风险等级的服务。

〖肆〗 、深圳龙岗全区近来为疫情低风险地区。具体说明如下:风险等级现状截至近来 ,龙岗区整体被划定为低风险地区,未出现中高风险区域 。此前存在的局部中风险区域(如坂田街道马安堂社区侨联东10巷1号顺兴楼、中兴路高时石材B区A钢构厂房)已于2022年3月5日零时起调整为低风险地区。
深圳疫情封控区域在哪里
深圳疫情封控区域主要分布在罗湖区和龙岗区,具体如下:罗湖区 封控区:国威电子商务大厦、国广成电子大厦1栋及产业园3栋空置房。近来封控区核酸采样结果全部为阴性 。管控区:西起聚宝路,北至聚宝路 ,东至畔山路,南至国威路。区域内人员实施前4天每天一检,居民小区围合式管理 ,落实测温扫码措施。
深圳市南山区南头街道大新新村 、关口下街封控区、管控区范围调整如下:南头街道大新新村65栋由管控区调整为封控区,大新新村(除封控区外)、关口下街调整为管控区,自2022年3月14日18时起执行。封控区调整具体区域:南头街道大新新村65栋 。调整内容:由原管控区升级为封控区。
封控区 范围:梅林一村第15栋。措施:实行“区域封闭 、足不出户、服务上门 ”管理 。区域内人员严格居家隔离 ,物资由工作人员配送上门。管控区 范围:梅林一村第5—14栋。措施:严格实施围合管理和人员名单化管理,人员“只进不出” 。区域内商业活动暂停。
深圳尚未全部解封,福田区、南山区、罗湖区等区域仍有部分封控区和管控区。封控区和管控区地图查询:可通过以下图片入口查看具体范围:福田区特殊管控措施:滨河路以南 、侨城东路以东、红岭南路以西区域未实现社会面动态清零 ,管控措施由福田区疫情防控指挥部根据疫情形势另行公告 。
深圳坪山区马峦街道和碧岭街道封控区、管控区具体地址如下:马峦街道 封控区:坪环社区马峦北路111112123号。管控区:坪环社区马峦北路111212127-12129-129-2号。碧岭街道 封控区:汤坑社区汤坑新村三巷4号 。
深圳市南山区属于低风险区吗
深圳南山区属于低风险。深圳市南山区新型冠状病毒肺炎疫情防控指挥部办公室发布通告,将该区域调整为低风险地区。低风险地区深圳市福田区 、罗湖区、盐田区、南山区 、宝安区、龙岗区、龙华区 、坪山区、光明区、大鹏新区,所谓分区分级划分为低风险地区 、中风险地区和高风险地区三类。
022年10月1日起 ,广东省深圳市南山区在南山街道划定了高、中、低风险区,具体依据及背景如下:划定依据:根据国务院应对新型冠状病毒肺炎疫情联防联控机制综合组制定的《新型冠状病毒肺炎疫情防控方案(第九版)》相关规定,结合南山区当前疫情防控工作需要,经专家组综合研判后作出划定 。
深圳疫情风险等级划分:防控等级管辖:低 二。辖区:福田区、罗湖区 、盐田区、南山区、宝安区 、龙岗区、龙华区、坪山区 、梁光区、大鹏新区、神山特别合作区。三 。预防和控制要求 『1』进一步协调深圳龙华疫情防控和经济社会发展。_优化疫情防控策略 ,_增强针对性和有效性。
南山区属于低风险地区 。由此可见,近来深圳中风险地区只有两个地方,如果大家最近一段时间没有在这两个地方居住 ,或者经到这两个地方,就不会有隔离的风险。只需要持48小时以内阴性核酸证明就可以。
深圳罗湖区是低风险地区吗
深圳市罗湖区部分区域为中风险地区,除特定中风险区域外 ,罗湖区其他区域为低风险地区 。 具体说明如下:中风险地区范围:自2022年2月15日24时起,罗湖区东门街道新园路明华广场1至6楼(含6A与M层)商业区被调整为中风险地区。该区域根据疫情形势和防控要求实施针对性管理措施,例如限制人员流动 、加强核酸检测频次等。
近来罗湖区是中等风险区 ,去的话健康码会变黄 。所以没必要不去罗湖区,这才是正确的选取。
深圳近来全市为疫情低风险等级。以下是相关拓展信息:交通出行防控措施:机场、公路、铁路 、港口码头等交通站场需落实体温检测、亮码、戴口罩等防控要求,严禁红黄码人员搭乘 ,并加强人流引导,避免人员集聚。城市公共交通、出租车 、网约车需严格落实戴口罩、通风消毒等防控措施,乘客和司机均需做好个人防护 。
深圳罗湖回杭州不需要隔离,因为深圳罗湖近来为低风险地区。

深圳龙华区是低风险区吗
〖壹〗、截至近来 ,深圳龙华区整体属于疫情低风险区,但部分街道划分有封控区和管控区。以下是详细说明:龙华区整体风险等级:根据疫情风险等级划分标准,低风险地区需满足“无确诊病例或连续14天无新增确诊病例” 。近来龙华区整体符合这一条件 ,因此被认定为低风险区。
〖贰〗 、龙华有5个低风险区,10个中风险区和9个高风险区。
〖叁〗、可以 。截止4月8日深圳龙华区近来是属于低风险区域,属于安全的。但还是要做好防护措施非必要不外出。龙华隶属于广东省深圳市龙华区 ,位于深圳市中轴线,龙华区中心,东与龙岗区坂田街道接壤 ,西接大浪街道,南邻民治街道,北与观湖街道、福城街道相连 ,辖区总面积118平方千米 。
〖肆〗 、截至2022年8月31日,属于低风险区,随着疫情变化而变化。
〖伍〗、近来罗湖区是中等风险区,去的话健康码会变黄。所以没必要不去罗湖区 ,这才是正确的选取 。
广东疫情重点地区名单
〖壹〗、020年3月广东省新冠肺炎疫情风险等级重点地区名单如下:中风险地区:广州市越秀区;深圳市福田区;佛山市禅城区 、南海区、顺德区、三水区;惠州市惠城区 、惠阳区、惠东县、博罗县、大亚湾区;中山市主城区片区;肇庆市端州区;揭阳市普宁市。
〖贰〗 、国内重点地区(2025年7月最新数据)广东省以下13个地市报告本地病例:佛山、广州、东莞 、中山、深圳、江门 、肇庆、梅州、珠海 、惠州、潮州、阳江 、云浮。全球分布特征主要流行区域集中在美洲、亚洲和非洲三大洲,但受传播范围广、变数多的影响,具体国家名单尚未公开。
〖叁〗、广东省“两热 ”(基孔肯雅热和登革热)疫情高风险区涉及以下地区:深圳市福田区福保街道菩提路216号点彩人家28栋该区域被明确列为高风险区 ,需重点关注蚊媒传播风险 。基孔肯雅热和登革热均通过伊蚊叮咬传播,居民应加强防蚊措施,如清理积水容器 、使用蚊帐或驱蚊剂 ,避免蚊虫滋生。
〖肆〗、截至2021年10月28日12时,广东省对重点地区来(返)粤人员健康管理措施主要包括分类管控、核酸检测 、健康监测等要求,具体需结合疫情风险等级和人员行程综合判定。
发表评论