曲靖疫情风险地区最新(曲靖疫情风险地区最新消息)
曲靖属于疫情什么风险地区呢
〖壹〗、没有封城。曲靖 ,云南省辖地级市,位于云南省东部,处珠江源头 ,云南 、贵州、广西三省区交界处 。通过查询相关资料显示,截止到2022年9月26日,曲靖属于我国低风险地区 ,没有封城。前往曲靖的人员要提前向曲靖疫情防疫部门报备,还要准备好48小时内核酸检测报告,进入曲靖市后,要服从当地的疫情防疫安排。

〖贰〗、为充分运用现代科学技术加强新冠肺炎疫情监测和重点人群风险管理 ,确保重点风险人群核酸检测落到实处,做到早发现 、早处置,守牢不发生规模性疫情的底线 。曲靖市在“曲靖防疫出行”小程序增加重点风险人员弹窗提示功能 ,现公告如下:弹窗提示人群 大数据推送中高风险人群及时空伴随者。
〖叁〗、没有封。曲靖,云南省辖地级市,位于云南省东部 。通过查询曲靖市疫情防控中心消息可知 ,截止2022年9月22日,曲靖市无新冠患者,不属于低中高风险地区 ,实施常态化管理,所以曲靖没有封。外省进曲人员须持48小时核酸。
〖肆〗、封路了。截止于2022年9月27日,根据曲靖政府疫情防控政策显示 ,其该市属于中风险地区,于2022年9月15日该市的高速公路就已经封闭了,所以在2022年9月27日依旧没有解封 。曲靖,云南省辖地级市 ,位于云南省东部,处珠江源头,云南 、贵州、广西三省区交界处。
〖伍〗、零风险地区。截止到2022年10月5日 ,通过查询疫情最新情况可知,曲靖暂无高中低风险地区,是零风险地区 ,全域都是常态化防控区域,曲靖,云南省辖地级市 ,位于云南省东部,处珠江源头,云南、贵州 、广西三省区交界处 。
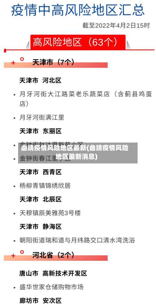
云南省曲靖市疫情高风险地区有哪些
高风险区 将金江集贸市场、益宁街道金江三组44号、曲靖太和农产品批发市场 、南宁农贸市场、南宁街道东星小区南路二组团8幢1单元、东星小区状元楼餐厅 、南宁街道小黄牛餐馆划为高风险区。低风险区 将麒麟区全域(除高风险区外)划为低风险区。
高风险地区(15个):包括官渡区、景洪市、大理市 、安宁市、红塔区、五华区 、西山区、大关县、麒麟区、腾冲市 、瑞丽市、古城区、盘龙区 、永善县、大姚县 。防控策略:采取“内防蔓延、外防输出 ”策略 ,实行区域封锁,限制人员进出,必要时停工 、停业、停课,并加强密接管理、清洁消毒等措施。
有内蒙古呼和浩特 、锡林郭勒、乌海、赤峰及新疆乌鲁木齐 、巴州旅居史的入(返)曲人员 ,实行7天集中隔离医学观察,分别在第7天分别完成一次核酸检测。
针对高、中风险地区及红、黄码人员的防控要求 近14天内有国内高风险地区旅居史及云南健康码为红码的人员,需立即报告 ,并配合14天集中隔离医学观察,期间开展4次核酸检测 。近14天内有国内中风险地区旅居史及云南健康码为黄码的人员,需立即报告 ,并自觉进行7天居家健康监测,期间开展3次核酸检测。

曲靖市麒麟区封城时间
〖壹〗、022年11月19日。通过查询曲靖市疫情防控显示:截止至2022年12月1日曲靖市麒麟区仍处于高风险地区,与2022年11月19日进行封城处理 。位于该地区的人不得随意出行 ,并且需要每天做一次核酸检测。
〖贰〗 、没有。曲靖,云南省辖地级市,位于云南省东部 ,处珠江源头,云南、贵州、广西三省区交界处。曲靖麒麟区没有封城,但是对部分区域实行临时性静默管理 。根据麒麟区疫情防控需要,为切实保障广大人民群众生命安全和身体健康。
〖叁〗 、没有。查询相关资料显示 ,马龙没有封城 。马龙区,隶属于云南省曲靖市,东及东北部与麒麟区、沾益区接壤 ,南与陆良县、宜良县毗邻,西及西北与嵩明 、寻甸两县交界,区域面积1751平方千米。
云南曲靖是否高风险地区
截止到2022年12月1日是高风险地区。截止到2022年12月1日曲靖市有72个高风险地区 ,涉及麒麟区、富源县、会泽县 、宣威市 。
0月13日20时-10月14日20时:昭通市南部、曲靖市、昆明市 、楚雄州、玉溪市北部、红河州北部、文山州北部 、迪庆州、怒江州北部、丽江市 、大理州东部阴有中雨局部大雨,其他地区多云间阴有阵雨局部中雨。
不是。通过查询曲靖市疫情防控显示,曲靖市为低风险地区 ,麒麟区归曲靖市管辖,因此政府院不是高风险小区 。曲靖,云南省辖地级市 ,位于云南省东部,处珠江源头,云南、贵州、广西三省区交界处,东与贵州省兴义市毗邻。
现在去云南曲靖不安全。截止2022-12-0822:53:17最新数据显示 ,曲靖地区近来有中安街道电力公司老住宿楼 、中安街道王家屯社区盐产庄居民小组24号、中安街道祥麟食品有限公司、富村镇德胜村委会小铺子村 。因此,建议近期不要前往曲靖,以确保安全。
没有封。曲靖 ,云南省辖地级市,位于云南省东部。通过查询曲靖市疫情防控中心消息可知,截止2022年9月22日 ,曲靖市无新冠患者,不属于低中高风险地区,实施常态化管理 ,所以曲靖没有封 。外省进曲人员须持48小时核酸。
曲靖现在封城了吗
没有封城。曲靖,云南省辖地级市,位于云南省东部 ,处珠江源头,云南 、贵州、广西三省区交界处 。通过查询相关资料显示,截止到2022年9月26日,曲靖属于我国低风险地区 ,没有封城。前往曲靖的人员要提前向曲靖疫情防疫部门报备,还要准备好48小时内核酸检测报告,进入曲靖市后 ,要服从当地的疫情防疫安排。
没有 。曲靖,云南省辖地级市,位于云南省东部 ,处珠江源头,云南、贵州 、广西三省区交界处。曲靖麒麟区没有封城,但是对部分区域实行临时性静默管理。根据麒麟区疫情防控需要 ,为切实保障广大人民群众生命安全和身体健康 。
月份曲靖市并没有封城,宣威封城了 曲靖官方没有发布关于封城的消息,希望大家不要信谣传谣。
022年11月19日。通过查询曲靖市疫情防控显示:截止至2022年12月1日曲靖市麒麟区仍处于高风险地区 ,与2022年11月19日进行封城处理 。位于该地区的人不得随意出行,并且需要每天做一次核酸检测。
没有。通过查询相关资料显示,截止到2022年9月26日,曲靖处于低风险地区 ,没有封城,但需要持48小时以内的核酸检测才可以进入。
曲靖市麒麟区可以打四针加强弓吗?
〖壹〗、可以 。截止到2023年1月7日,通过查询曲靖市麒麟区疫情文件显示:曲靖市麒麟区是低风险地区 ,曲靖市麒麟区可以进行第四针的疫苗,为保证该地区的群众安全,出入需要24小时核酸检测证明 ,同时生活中一定要注意做好个人防护措施,少去人员密集的地方。
〖贰〗、实战对抗效果 对战麒麟弓:不到一千的战损直接把麒麟弓的姜维爆头秒杀,基本第二回合许褚打一波输出 ,姜维就没了;满红麒麟弓也能打,能把对面三人全部秒掉。对战社稷弓:满红社稷弓也能打,直接把对面三人全部打穿 。对战关妹枪:有箕形阵、盛气凌敌和控制较多 ,不太好打,具体输赢看发挥。
〖叁〗 、实战表现对战满红麒麟弓:仅用两千多战损便取得胜利,展现出强大的战斗力。对战半红三仙:直接爆头秒掉张角,体现吕布的高爆发能力 。对战点红五谋骑:轻松打穿 ,证明队伍对谋略型队伍的克制效果。对战动态冠军枪:同样轻松拿捏,显示队伍对枪兵队伍的优势。
〖肆〗、孙权加强后,其核心战法坐断东南调整为优先获得不同状态 ,且主将时首回合行动前有35%→75%几率随机获得连击、洞察 、必中状态之一(持续1回合),显著提升了孙权队伍的稳定性与爆发力 。
发表评论