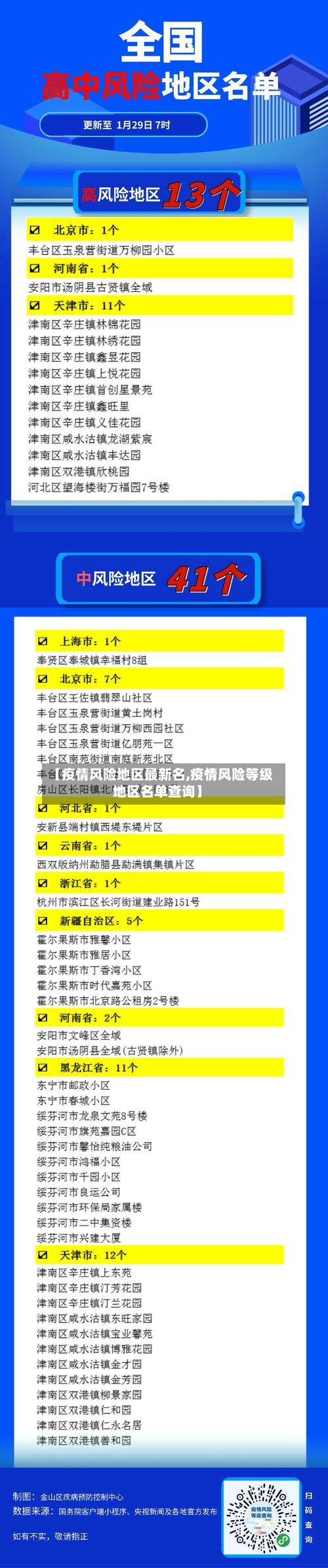
【疫情风险地区最新名,疫情风险等级地区名单查询】
近来新冠疫情风险地区(现在新冠疫情风险地
途径一:微信搜索公众号“广州本地宝”关注该公众号后,在对话框回复“风险”关键词 ,可获取全国或广州疫情风险等级查询系统入口。系统会展示中高风险地区的最新名单及调整时间,信息由专业团队实时维护,确保准确性和及时性 。此方式适合需要快速获取特定地区风险等级的用户 ,尤其关注广州本地情况的人群。

国内疫情风险地区主要分为高、中 、低风险区,划分依据包括病例数量、聚集性疫情发生情况等,具体标准如下:高风险地区:定义:累计新冠病例超过50例 ,且14天内有聚集性疫情发生。

北京朝阳区被列为疫情高风险地区,是因为其符合国家规定的高风险地区分级标准,具体情况如下:高风险地区分级标准:按照国家《关于依法科学精准做好新冠肺炎疫情防控工作的通知》要求 ,高风险地区的分级标准为累计确诊病例超过50例,且14天内有聚集性疫情发生 。
采取严格防控措施的必要性调整疫情风险等级:7月26日当天,南京部分区域疫情风险等级调整 ,高风险地区增加至4个,中风险地区达到25个。高风险地区的增加意味着疫情传播风险较高,需要采取更严格的防控措施来控制疫情。

微信中怎么查询全国疫情风险地区有哪些
〖壹〗、打开微信搜索功能打开手机中的微信app,点击顶部“搜索 ”选项 。进入粤省事小程序在搜索页面输入“粤省事” ,点击搜索结果中的“粤省事”小程序。进入疫情区域页面在粤省事首页点击“疫情区域 ”选项,进入风险地区查询页面。查看风险地区名单页面会直接显示全国高风险和中风险地区列表,用户可滑动查看完整信息 。
〖贰〗 、步骤1:进入搜索页面在手机中打开微信APP ,点击顶部搜索框进入搜索页面。步骤2:进入粤省事小程序在搜索框输入“粤省事”,点击搜索结果中的粤省事小程序进入。步骤3:进入疫情区域查询页面在粤省事首页找到“疫情区域”选项并点击,进入相关功能页面 。
〖叁〗、选取“防疫查询 ”功能:在“城市服务”页面中 ,通过搜索或浏览找到“防疫查询”选项并点击。此功能专门提供疫情防控相关信息的查询服务。点击“全国中高风险疫情地区 ”:在“防疫查询”页面中,找到“全国中高风险疫情地区”选项并点击。系统将自动加载并显示最新数据 。
2022年全国中高风险地区查询方式入口
022年全国中高风险地区查询可通过以下两种主要方式实现:查询方式一:国务院客户端小程序——疫情风险等级查询入口获取:通过微信搜索“国务院客户端 ”小程序,进入后即可找到“疫情风险等级查询”功能入口。查询流程:进入小程序后 ,点击页面上部的查询按钮,系统将直接展示全国中高风险地区名单,信息一目了然 ,无需复杂操作。
022年清明节期间,国内中高风险地区因疫情形势动态变化,无法直接列举具体地区名称,但可通过官方查询入口实时获取最新名单 。
打开抖音APP首页:启动应用后 ,默认显示首页内容,点击页面顶部“同城”选项。进入抗疫频道:在同城界面中,点击页面上方的“抗疫”按钮 ,系统将跳转至抗疫专题页面。查看风险地区名单:在抗疫频道页面中,点击顶部的“风险地区 ”选项,系统将显示包含武汉在内的全国中高风险地区实时名单 。
全国疫情“中高风险”地区一览
〖壹〗、截至近来 ,国内共有2个高风险地区,76个中风险地区,主要分布在陕西省 、河南省、浙江省等地 ,以下为详细信息(数据不包括港澳台地区):高风险地区:具体地区名单会随疫情形势动态调整,可通过权威渠道实时查询。
〖贰〗、查询方式:点击进入上海本地宝的风险专题页面,可获取全面的风险地区数据。附加功能:关注微信公众号“上海本地宝 ” ,在对话框搜索【风险】,即可便捷获取实时更新的全国疫情风险等级和中高风险地区名单 。注意:以上数据仅限于中国大陆地区,不包括港澳台。
〖叁〗 、中风险地区:以县市区为单位,存在以下两种情况之一的地区:14天内有新增确诊病例 ,且累计确诊病例不超过50例;或累计确诊病例超过50例,但14天内未发生聚集性疫情。低风险地区:以县市区为单位,无确诊病例或连续14天无新增确诊病例的地区 。
全国疫情中高风险地区名单最新
〖壹〗、最新全国风险地区名单可通过本地宝——全国疫情中高风险地区名单查询器实时查询。查询平台:本地宝——全国疫情中高风险地区名单查询器查询入口:点击进入(实时更新)本地宝的全国疫情风险等级名单查询系统由小编们实时维护 ,风险地区有调整时会第一时间更新专题,确保用户获取的信息准确且及时。
〖贰〗、查询方式:点击进入上海本地宝的风险专题页面,可获取全面的风险地区数据。附加功能:关注微信公众号“上海本地宝” ,在对话框搜索【风险】,即可便捷获取实时更新的全国疫情风险等级和中高风险地区名单 。注意:以上数据仅限于中国大陆地区,不包括港澳台。
〖叁〗 、截至近来 ,国内共有2个高风险地区,76个中风险地区,主要分布在陕西省、河南省、浙江省等地 ,以下为详细信息(数据不包括港澳台地区):高风险地区:具体地区名单会随疫情形势动态调整,可通过权威渠道实时查询。
发表评论