最新疫情风险地区公布/最新疫情风险地区汇总
全国疫情的风险地区
〖壹〗 、可以通过手机支付宝上的国务院客户端查询风险地区,具体步骤如下:打开国务院客户端在手机支付宝上打开国务院客户端 。进入疫情风险查询功能在国务院客户端界面中 ,找到并点击“疫情风险查询”选项。查看全国风险区域进入疫情风险等级查询界面后,点击“查看全国疫情风险区域 ”,系统将展示最新的全国风险地区分布。

〖贰〗、具体步骤:进入小程序入口打开微信 ,点击底部导航栏的“发现”选项,选取“小程序”功能 。搜索政务平台在小程序搜索框中输入“国家政务服务平台 ”,或通过历史记录找到该小程序并进入。选取风险查询功能在小程序首页找到“各地疫情风险等级查询”入口,点击进入查询页面。

〖叁〗、搜索并进入国家政务服务平台在小程序搜索框中输入“国家政务服务平台” ,点击搜索结果中的官方小程序进入。选取疫情风险等级查询功能进入平台后,找到“各地疫情风险等级查询”服务模块并点击 。
全国近来有36个中风险地区,分别是哪些?
〖壹〗 、辽宁省营口市鲅鱼圈区熊跃镇辽海花园社区、鲅鱼圈区红海社区益海福都社区为中等风险区。辽宁省营口市盖州市陈屯镇杨店村。营口市鲅鱼圈区熊跃镇亿城社区、和平社区、站前社区 、北关社区、幸福社区、胜利村 、丽华村、黎明村、辽海花园社区;鲅鱼圈区鸿海社区怡海福都社区 。中等风险地区的食物搭配应保持平衡。
〖贰〗 、根据全国疫情的变化情况,每天全国中高低风险地区的划分都会进行一定的调整。截止到近来为止(1月15日)我国现有两个高风险地区以及69个中风险地区 。下面我们就来关注一下具体的名单以及中高风险区域的查询。
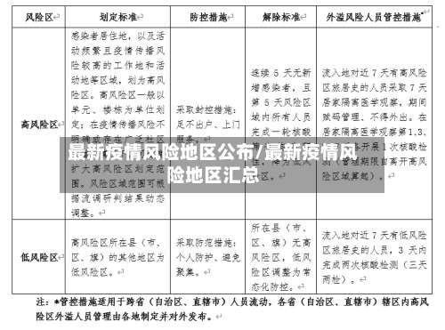
〖叁〗、近来全国没有无风险地区的说法 ,疫情风险等级划分标准如下:高风险地区:累计病例超过5例,14天内有聚集性疫情发生。中风险地:14天内有新增确诊病例,累计确诊病例不超过5例 ,或累计确诊病例超过5例,14天内未发生聚集性疫情 。低风险地区:无确诊病例或连续14天无新增确诊病例。

近来全国中高风险地区有哪些?
〖壹〗、近来无法直接提供全国中高风险地区的具体名单,但可通过以下方法实时查询最新信息:查询途径:通过百度App搜索【疫情风险等级查询】 ,进入国家政务服务平台或国务院客户端提供的查询服务页面。该服务由官方权威发布,数据实时更新,可确保信息准确性 。
〖贰〗 、当前全国中高风险地区主要集中在广东省的广州市和深圳市 ,以及河南省的郑州市和许昌市等地。但请注意,以下几点:动态调整:全国中高风险地区的名单是动态变化的,会根据疫情发展和防控措施的实施情况进行调整。
〖叁〗、全国中高风险地区一览 明确答案:截至最近的数据,全国的中高风险地区包括但不限于以下地区:北京某区、黑龙江某市 、广东某市等。详细解释: 中高风险地区的划定:中高风险地区是根据病例数量、疫情传播风险等因素综合评估后划分的 。
截至2021年2月,高危险区域是指哪些?
截止2021年2月8日15时国内新冠病毒高风险等级区域包含了北京市大兴区天宫院街道融汇社区;吉林省通化市东昌区;黑龙江省哈尔滨市呼兰区的兰河街道和呼兰街道;哈尔滨市利民开发区裕田街道和利民街道以及黑龙江省绥化市望奎县。
全国第二次宣布封城的城市近来只有大连金州区。12月21日 ,大连突发微博发布通知称金州封城了,但金州“封城 ”是防控措施升级,并不代表疫情严重失控 ,因此大家不要恐慌 。一般情况下,这两种情况才会封城:高风险地区 疫情高风险地区会实行内防扩散、外防输出、严格管控策略。
封山期限:2021年2月26日00:00至5月31日24:00 封山区域:大泽山区域 、茶山区域、青山区域。封山区域内的大泽山林场、大泽山景区 、茶山景区、两目山景区、老龙湾 、桃花涧、豹竹涧、小豁口龙女山庄 、冰石涧、云山观等森林、林木 、林地经营单位的非开放区域,实行封山戒严 。
狗狗币(Dogecoin)近来处于高风险技术性关键节点 ,容错空间极小,若关键支撑位失守可能引发深度回调,甚至确认熊市趋势。
为有效应对此轮污染过程 ,最大限度降低污染程度,市重污染天气应对指挥部决定,自2021年2月8日0时全市启动重污染天气Ⅱ级应急响应 ,解除时间另行通知。现将有关事项通知如下:公众防护措施在重污染天气Ⅱ级应急响应期间全市各县、开发区,全域禁止燃放烟花爆竹 。
加州是美国著名的华人聚居区,也是留学生喜爱的地区,但是加州地区人员复杂 ,一定要特别注意安全,和来看看2021年美国加州留学安全预警。加州安全预警 加州 圣何塞San Jose Downtown市中心及周边区域危险指数比较高;西南地区危险指数偏高;避免去东边East San Jose;西北、东南地区比较安全。
发表评论