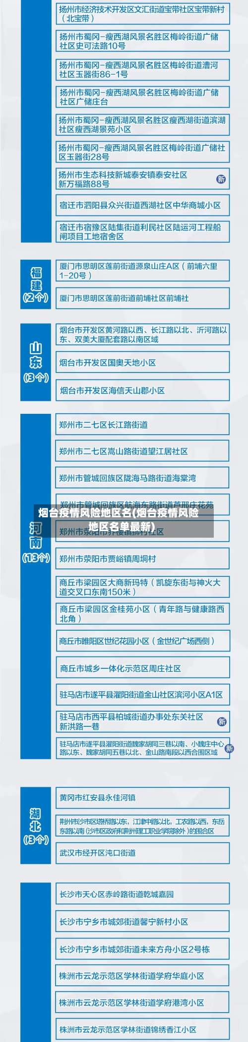
烟台疫情风险地区名(烟台疫情风险地区名单最新)
山东哪些地区是疫情低分险区域(山东哪些地区是疫情高风险地区)
〖壹〗、低风险区域,截止近来,济宁无中高风险。均为低风险地区。

〖贰〗、低风险区 。聊城地区近来没有中 、高风险区域 ,都是低风险地区。疫情风险区等级划分的标准:高风险地区:一般是指累计新冠病例超过了50例,同时〖Fourteen〗、天内是有聚集性疫情发生。

〖叁〗、青岛是疫情低风险地区 。高风险地区:一般是指累计新冠病例超过了50例,同时〖Fourteen〗 、天内是有聚集性疫情发生。中风险区域:14天以内有新增新冠确诊病例 ,合计新冠肺炎确诊病例未超过50病例;共合计确诊的病例超过50例,14天之内未未发生聚集性疫情。
烟台现在是什么风险地区
中高风险地区 。烟台,山东省辖地级市 ,山东半岛的中心城市之环渤海地区重要的港口城市、国家历史文化名城。通过查询烟台市疫情防控中心了解到,截止至2022年10月4日,该市是中高风险地区 ,防止疫情的进一步扩散,居民需进行居家隔离,外出需佩戴好口罩。
口岸与陆路通道严防输入风险作为沿海省份 ,山东将“外防输入”作为防疫重点 。烟台等港口城市对入境船舶、冷链货物实施严格管理,陆路通道则通过行程码 、健康码查验及落地核酸检测,对中高风险地区来鲁人员落实隔离政策。
不知道你从何处到烟台。如果是从低风险地区到烟台,那是完全没有问题的 。
根据相关资料查询显示:受疫情影响。2022年5月12日 ,烟台市防疫工作要求规定,烟台珠玑中街被划为中高风险地区,所以暂缓拆迁事宜。
不需要。通过查询景区官方网站显示 ,截止到2022年8月9日,烟台是低风险地区,庐山莲花洞森林公园已经对外放 ,为游客提供游玩服务,出入烟台只需要出示48小时核酸证明即可不需要进行隔离 。

山东省烟台市福山区是否风险地区
不是。通过查询山东省烟台市福山区疫情防控中心,截至2022年12月15日 ,该地区属于低风险地区,不是风险地区。
有2个高风险地区 。高风险:烟台市福山区清洋街道天创小区3号楼高风险烟台市。福山区福新街道万科假日润园11号楼1单元高风险烟台市。福山区福山区除高风险区以外的其他区域低风险 。福山区:是隶属山东省烟台市的一个市辖区,位于山东半岛东北部。
福山区 ,隶属山东省烟台市。福山区介绍位于山东半岛东北部,北临黄海,东、南、西与芝罘区 、牟平区、栖霞市、蓬莱区接壤,总面积705平方公里 。2022年 ,福山区户籍人口349453人。[28] 截至2022年5月,福山区辖4个镇 、4个街道。区政府驻县府街185号 。
福山区是山东省烟台市的一个区。具体介绍如下:地理位置:福山区北临黄海和烟台经济开发区,东与芝罘区接壤 ,南邻莱山区、牟平区,西靠栖霞市、蓬莱市。总面积:福山区总面积为4883平方千米。气候条件:福山区属暖温带东亚季风区大陆性气候,四季变化和季风进退都比较明显 。
地理位置:位于山东半岛东北部 ,北临黄海,东、南 、西与芝罘区、牟平区、栖霞市 、蓬莱区接壤。行政区划:截至2022年5月,福山区辖4个镇、4个街道 ,区政府驻县府街185号。历史文化:历史悠久,秦朝设腄县,金天会九年设福山县 。1983年11月 ,撤销福山县,改为烟台市福山区。
山东福山区可以去。福山区作为烟台市的一个重要区域,不仅地理位置优越,交通便利 ,而且拥有丰富的历史文化底蕴和独特的旅游资源 。以下是对福山区可以去的几个方面的详细阐述:交通便利:福山区位于烟台市区西部,拥有多条铁路和高速公路,如沈海高速、荣乌高速等 ,使得福山区与周边地区的联系十分紧密。
烟台火车站是疫情高发区吗?
〖壹〗 、近来烟台市经济开发区有三个小区是中风险地区。烟台有四个火车站,没有在经济开发区的 。所以烟台火车站不是疫情高发区。烟台市核酸检测工作自8月3日启动,截至8月7日8时 ,全市第一轮全员核酸检测共采样检测6482612人,结果均为阴性。
〖贰〗、根据中国疾病预防控制中心提示,截至4月25日 ,31省区市中疫情高风险地区3个,中风险地区6个,其他均为低风险 。中高风险地区全部位于云南省。近来除以上中高风险地区外 ,出行没有特别的疫情风险提示,旅行归来后也不需要进行隔离。
〖叁〗、通告所称的境外抵蓉人员,指抵蓉之日起前14日内有疫情高发国家(地区)旅居史,从成都口岸直接入境或从其他口岸入境后转乘国内交通工具(包括航空 、铁路、公路和乘坐私人交通工具等)来(返)蓉的中国公民、外国公民。
〖肆〗 、大连 ,又名滨城 。位于辽宁省辽东半岛南端,黄海渤海之滨,背靠中国东北腹地 ,与山东半岛隔海相望,是中国东部沿海重要的经济、贸易、港口、工业和旅游城市。字体你现在可以回大连了。由于上海和大连的疫情基本得到控制(部分高危场所除外),近来从上海浦东回大连基本没有限制 ,但必须注意以下几点:1 。
发表评论